º»¹® ¹Ù·Î°¡±â
Á¦ÁÖÆ¯º°ÀÚÄ¡µµ ¿Ü±¹Àγ뵿ÀÚÁö¿ø¼¾ÅÍ
Àüü ¸Þ´º ¿±â
°Ë»ö ¿±â
°Ë»ö
°Ë»ö¾î
°Ë»ö
Select Language
Afrikaans
Albanian
Arabic
Armenian
Azerbaijani
Basque
Belarusian
Bulgarian
Catalan
Chinese (Simplified)
Chinese (Traditional)
Croatian
Czech
Danish
Dutch
English
Estonian
Filipino
Finnish
French
Galician
Georgian
German
Greek
Haitian Creole
Hebrew
Hindi
Hungarian
Icelandic
Indonesian
Irish
Italian
Japanese
Korean
Latvian
Lithuanian
Macedonian
Malay
Maltese
Norwegian
Persian
Polish
Portuguese
Romanian
Russian
Serbian
Slovak
Slovenian
Spanish
Swahili
Swedish
Thai
Turkish
Ukrainian
Urdu
Vietnamese
Welsh
Yiddish
·Î±×ÀÎ
ȸ¿ø°¡ÀÔ
īī¿ÀÅå
Àüü ¸Þ´º ´Ý±â
ÁÖ¸Þ´º
¿î¿µ¹ýÀÎ
Àλ縻
´Üü¼Ò°³
ÇÔ²²Çϴ»ç¶÷µé
ÁÖ¿ä»ç¾÷
¼¾ÅͼҰ³
Àλ縻
¼¾ÅͼҰ³
ÇÔ²²ÇÏ´Â »ç¶÷µé
ÁÖ¿ä»ç¾÷
À±¸®°·É
¿À½Ã´Â ±æ
»ó´ã
»ó´ã¾È³»
½°ÅͿ¾È³»
»ó´ãÀÏÁ¤
»ó´ã½Åû
Åë¹ø¿ª½Åû
ÀÚÁÖÇÏ´Â Áú¹®
¿î¿µ ÇöȲ
±³À°
Çѱ¹¾î±³À° ¾È³»
Çѱ¹¾î±³À° ½Åû
ÀϹݱ³À° ½Åû
ÇÁ·Î±×·¥
ÇÁ·Î±×·¥ ¾È³»
ÇÁ·Î±×·¥ ½Åû
¾Ë¸²¸¶´ç
°øÁö»çÇ×
»çȸÅëÇÕÇÁ·Î±×·¥(KIIP)
¼¾ÅÍÀÏÁ¤Ç¥
ÀÚÀ¯°Ô½ÃÆÇ
¹Ìµð¾î°¶·¯¸®
ÀÚ·á½Ç
ÀÇ·á°øÁ¦»ç¾÷
2022
Á¦ÁÖ°ÅÁֿܱ¹ÀλýȰ°¡À̵åºÏ
ÇÑ¿µÆÇ
´Ù±¹¾îÆÇ
¼ºÈñ·Õ ¿¹¹æ
°¡À̵å¶óÀÎ
¼ºÆø·Â
NO!
½Å°íÇϼ¼¿ä
¾Ë¸²¸¶´ç
°øÁö»çÇ×
»çȸÅëÇÕÇÁ·Î±×·¥(KIIP)
¼¾ÅÍÀÏÁ¤Ç¥
ÀÚÀ¯°Ô½ÃÆÇ
¹Ìµð¾î°¶·¯¸®
ÀÚ·á½Ç
ÀÇ·á°øÁ¦»ç¾÷
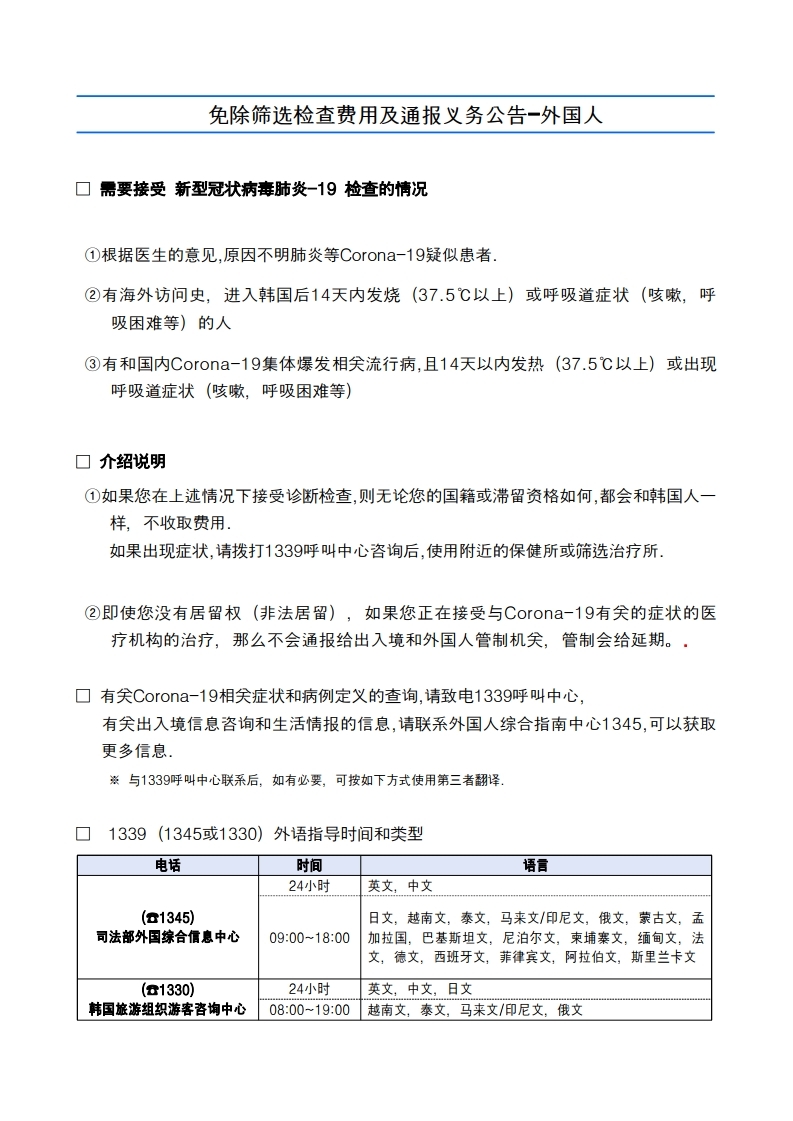
Á¦¸ñ
¼±º°°Ë»ç ºñ¿ë ¹× Å뺸Àǹ« ¸éÁ¦ ¾È³»
ÀÛ¼ºÀÚ
Á¦Áֿܱ¹ÀαٷÎÀÚÁö¿ø¼¾ÅÍ
ÀÛ¼ºÀÏ
2021.03.03
÷ºÎÆÄÀÏ
(0KBytes)
ÀÌÀü±Û
Á¦ÁÖ ¹Ì¾á¸¶ »çÅ ±ä±Þ °øµ¿ ÇൿÀdz¯ ÁøÇà
´ÙÀ½±Û
¿Ü±¹ÀÎÁֹΠ´ë»ó ¹°Ç°(¹æÇÑÈ) Áö¿ø
±Û¸ñ·Ï